创新创业实践学分
创新创业实践学分是学生在校期间,参加各类竞赛,参与科技创新活动、创业实践、社会实践等活动,取得具备一定意义和价值的成果,经二级学院和创新创业教育学院评审认定后给予的学分。
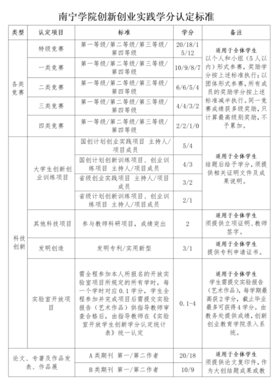
NO.1认定范围及标准
各类学科专业技能和创新创业竞赛
认定项目包括特级竞赛、一类竞赛、二类竞赛、三类竞赛、四类竞赛。
科技创新
认定项目包括大学生创新创业训练项目、其他科技项目、发明创造、实验室开放项目。
论文、专著及作品发表、作品展
认定项目包括A至E类期刊、专著、个人举办各类作业展。
社会实践
认定项目包括创业实践、创新创业类培训讲座、《创新创业基础》课程实践。
创业实践、创新创业类培训讲座
创业实践包括在校期间开办企业,需提供本人营业执照;培训讲座包括创新创业、专业学科类的培训或讲座。
《创新创业基础》课程实践
普通本科生:
基于《创新创业基础》(社会实践) 课开展的创新创业社会活动,由学校统一组织。课程结束后由创新创业教育学院统一录入系统。
专升本学生:
①参加学校统一组织的青年红色筑梦之旅活动,或其他认可的社会实践活动,并提交相应材料也可认定创新学分。
②根据课程产生的项目,报名参加中国国际大学生创新大赛,提供报名截图+社会实践照片或视频可认定创新学分。
注意:在活动开始之前,须填写《创新创业实践学分申请表》,做好活动报备才可以噢。
证书认证
认定项目包括创业培训证书、计算机等级证书、英语等级证书、普通话证书、职业资格证书(须列入《国家职业资格目录》)。
国家职业资格证书目录传送门:国家职业资格证书目录



NO.2 作用及要求
作用
经审批认定的创新创业实践学分,记录进学生的成绩单,其课程名称为“创新创业实践学分”。学生在校学习期间获得的创新创业实践学分可作为评定奖学金、三好学生、 优秀毕业生等的参考依据。
要求
普通本科生和专科生毕业资格审查时,创新创业实践学分不低于 4 分;专升本学生毕业资格审查时,创新创业实践学分不低于 2 分。
温馨提示:创新创业实践学分修不满,会延迟毕业的哦!
NO.3 认定程序
接下来将是同学们必须了解的创新创业学分的认定程序,在大四年级第一学期开始申报哟,务必要早了解早准备。
校级设置项目的认定程序
计算机等级、英语等级、普通话测试、 SIYB、开放实验室项目、大学生创新创业训练计划项目等,由创新创业教育学院统一收集并导入教务系统进行认定。
其他项目的认定程序
01
学生本人登录Beat365中文官方网站教务系统进行申请,并须附相应的证书(复印件)或证明材料(原件)
02
学生本人填写《Beat365中文官方网站创新创业实践学分申请表》(详见附件),由各班班干以班为单位收集并统计,并交至辅导员
03
经辅导员初审签字后,持相关材料到各二级学院进行审核
04
审核通过后,由各二级学院在教务系统进行审核认定,并填报学院的《Beat365中文官方网站创新创业实践学分汇总表》(详见文末附件)报送至创新创业教育学院备案
NO.4 答疑汇总
Q1:所有的比赛都可以认定创新创业实践学分吗?
并不是所有的比赛获奖都可以认定创新创业实践学分。只有参加学校学科竞赛名目里,或名目外通过学校立项的赛事才可以。赛事等级按照立项等级来认定。
Q2:社会实践活动包含有哪些?
社会实践活动包含学校统一组织的青年红色筑梦之旅活动、公益性活动、专业行业类调研活动,或者其他认可的社会实践活动。
活动开始前,活动组织单位须提前向创新创业教育学院备案,活动结束后,同学们需要完成一份不少于1000字的总结报告,或不低于10页的ppt,或不少于20分钟经过剪辑的视频。经活动组织单位考核合格后,统一提交至创新创业教育学院认定创新学分。
Q3:什么是创新创业护照?
创新创业护照简称“创业护照”,是学生参加各类创新创业实践活动的证明。每次参加学校认可的创新创业实践活动,都可以获得1枚印章,攒够10枚印章可到创新创业教育学院办公室申请换算创新创业实践学分哦!
Q4:所有的培训讲座都能够获得创新创业实践学分吗?
并不是所有的培训讲座都能够获得创新创业实践学分,参加创新创业、专业学科等相关的培训讲座一场可以获得0.2个创新实践学分。需要注意的是:组织单位需提前向创新创业教育学院活动备案哦,活动结束后统一录入学分,同学们一定要注意通知事项哈!(创新创业教育学院供稿 文/李梦茹、李梓昕、褚乃媚)

