【喜讯】Beat365中文官方网站学生在“外研社·国才杯”2019年全国英语写作、阅读大赛暨第十一届广西英语翻译大赛中再获佳绩
  • 发布时间:2019-12-02
  • 点击数:


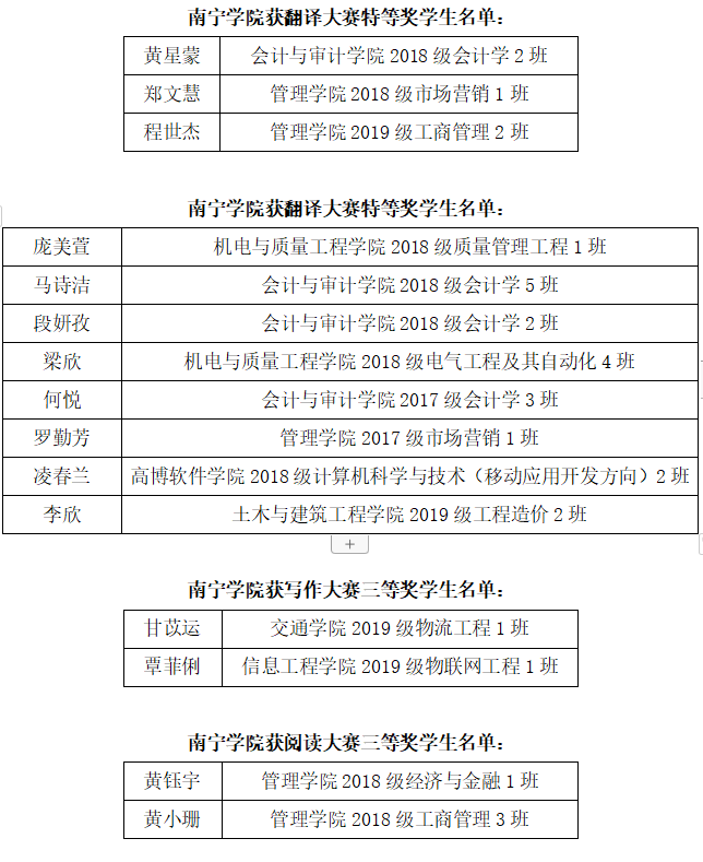
2019年11月2日广西大学承办了2019年“外研社·国才杯”全国英语写作和阅读大赛广西赛区复赛暨广西第十一届英语翻译大赛决赛。在大赛中校学子不负众望,取得了理想的成绩,其中黄星蒙、郑文慧和程世杰3位同学获得广西英语翻译大赛特等奖,庞美萱、马诗洁、段妍孜、梁欣、何悦、罗勤芳、凌春兰和李欣8位同学获得广西英语翻译大赛一等奖;甘苡运同学和覃菲俐同学等获得了写作大赛三等奖;黄钰宇和黄小珊同学获得了阅读大赛三等奖。

“外研社·国才杯”全国英语写作和阅读大赛是由教育部高等学校大学外语教学指导委员会、教育部高等学校英语专业教学指导分委员会和中国外语教育研究中心、外语教学与研究出版社联合举办的全国大学生英语实用能力竞赛。广西翻译大赛则是广西翻译协会与广西高校大学外语教学研究会共同举办的区级翻译比赛。全国英语写作、阅读大赛分为校级初赛、省市复赛和全国决赛三个层面,每年进行一次。广西翻译大赛分为全区初赛和决赛两个环节,每年举办一次。

本次比赛得到了学校学院领导及相关部门的大力支持,大学外语教研室各位老师通力合作,利用课余时间对学生进行针对性的指导。此次大赛展示了校学子的英语能力,学生参加这些竞赛也开拓了视野,得到了历练。大学外语教研室重视课堂教学并以“竞赛”为契机,为学生营造良好的英语学习氛围。通过组织学生参赛,引发我们对英语教学的思考,促进和继续深化校大学英语教学改革,不断提高学校大学英语教学的质量,同时也为下一届比赛积累经验。(供稿  /图  夏宇)


校内比赛现场

 


 

分享到: