当前,我校本科教育教学审核评估工作已步入关键阶段。为营造“人人关注评估、人人重视评估、人人熟悉评估、人人参与评估”的浓厚氛围,学校官网及官方微信公众号特别推出“审核评估大家谈”专题报道。各单位、各部门积极分享对本科教育教学审核评估的认识与理解,展示迎接评估工作所采取的有效措施和特色做法。通过交流经验、探讨思路、分享举措、共谋发展,我们致力于实现以评促建、以评促改、以评促管、以评促强的目标,全面推进学校专业建设和教育教学改革,持续提升人才培养质量。在第二期“审核评估大家谈”中,我们荣幸邀请到学校教务处处长左婧,与我们共话审核评估、共谋迎评促建。

请左处长结合教务处职责谈谈对于本科教育教学审核评估的看法?
本科教育教学审核评估是学校提升教育教学质量、实现高质量发展的重要抓手。新一轮审核评估高度重视OBE(Outcome-Based Education)理念的贯彻落实,将其作为检验学校人才培养成效的核心标准之一。OBE理念以学生学习成果为导向,强调“学生中心、产出导向、持续改进”。
我校校长李栋学多次强调,学校的“O”(Outcome)是学生高质量充分就业。为什么将“O”定位为高质量充分就业?我是这样理解的,因为就业是学校人才培养成效的最直接体现,高质量充分就业不仅意味着学生找到一份工作,更意味着他们具备满足社会需求的能力与素质,能够在职业生涯中持续发展。教务处的主要职责是统筹学校教育教学工作,确保人才培养目标的实现。为此,我们以学生高质量充分就业为核心目标,将OBE理念贯穿于人才培养的全过程,确保每一环节都紧密围绕学生的发展需求展开,为社会培养高素质应用型人才。
学校如何将OBE理念贯穿于人才培养的全过程?
首先,明确了“大O”之后,以结果为导向,我们就要思考:如何开展教育教学活动,才能实现高质量充分就业的目标?这就好比我们计划做一顿美味的晚餐(大O)。为了实现这个目标,我们需要分解成一个个“小O”:确定菜单、采购食材、准备厨具、烹饪每一道菜、最后摆盘上桌。每一个环节都需要精心设计,比如选择新鲜的食材、掌握火候、调配味道,才能确保最终的晚餐既美味又令人满意。
同样,为了实现学生高质量充分就业的“大O”,我们也需要将其分解为逐层落实的“小O”:从学校层面制定人才培养目标,到专业层面细化培养要求,再到课程层面设计教学内容,最后到课堂层面落实每一次教学活动。基于这一核心目标,我们以OBE理念为导向,将学生能力与素质的培养贯穿于教育教学全过程,形成了从学校到专业、从课程到课堂的层层落实机制。
学校如何从“大O”到“小O”层层分解人才培养目标?
首先是分解到学校人才培养目标。
校长提出的“大O”——学生高质量充分就业,不仅是学生发展的核心目标,也是学校人才培养成效的最直接体现。为了实现这一目标,学校确定了“培养德智体美劳全面发展,‘做人有品格、就业有本领、创业有能力、深造有基础、发展有后劲’的高素质应用型人才”的总体人才培养目标。确保学生在品德、能力、素质等方面全面发展,为高质量充分就业提供坚实保障。

学校五有人才培养目标
为了实现“五有”人才培养目标,我们遵循产出导向的教育理念,将其细化为9个具体、可操作、可测量、可评价的分目标,形成了“五导向”人才培养目标体系。这一体系涵盖了品德素质、身心素质、人文审美素养、专业素质、通用能力五个维度,确保人才培养工作的全面性和系统性。

学校五导向人才培养目标体系
刚才说的是学校层面,那在专业层面如何落实OBE理念?
在学校“五有”人才培养目标和“五导向”目标体系的指导下,各专业结合行业特点和发展趋势,以“做人有品格、就业有本领、创业有能力、深造有基础、发展有后劲”为核心,将品德素质、身心素质、人文审美素养、专业素质和通用能力融入专业培养方案,形成了既体现学校特色又突出专业特点的专业人才培养目标。
例如,工科专业注重培养学生的工程实践能力和技术创新能力,同时强调工程伦理和社会责任感;文科专业以跨文化沟通能力和社会服务能力为重点,同时注重人文素养和管理决策能力的提升;艺术类专业则突出设计思维和现代工匠精神,同时关注文化传承与创新。无论是哪个专业,都注重学生的全面发展,既培养他们扎实的专业知识和技能,又提升他们的沟通合作能力、创新创业意识和终身学习能力,确保他们在未来的职业生涯中能够适应快速变化的社会需求,实现高质量充分就业和可持续发展。
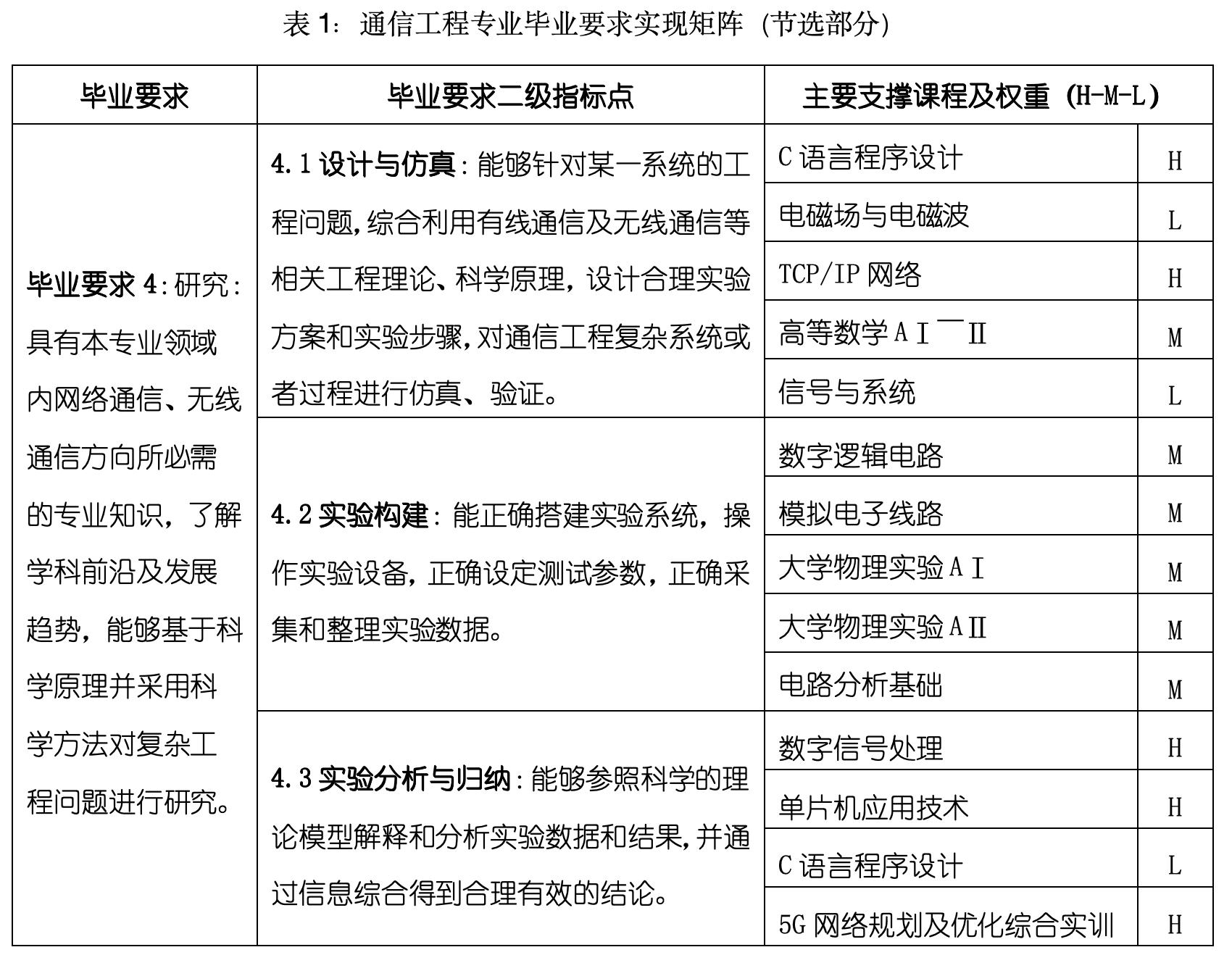
在明确了各专业的人才培养目标后,各专业进一步细化了支撑目标的毕业要求,并以毕业要求为指引,构建了科学合理的课程体系。以通信工程专业为例,毕业要求4.1明确提出:“能够针对某一系统的工程问题,综合利用有线通信及无线通信等相关工程理论、科学原理,设计合理实验方案和实验步骤,对通信工程复杂系统或过程进行仿真、验证。”为了支撑这一要求,专业设计了《C语言程序设计》《电磁场与电磁波》《TCP/IP网络》《高等数学AⅠ~Ⅱ》《信号与系统》五门课程。这些课程不仅传授专业知识,还通过实验设计和仿真实践,培养学生的工程思维和解决问题的能力。通过这样的课程体系建设,我们确保每一门课程、每一个教学环节都紧密围绕培养目标和毕业要求展开,为学生的高质量充分就业和可持续发展提供坚实支撑。

学校在课程和课堂层面如何落实OBE理念?
在专业培养目标的指引下,我们将目标逐层分解到每一门课程中,并通过教学大纲明确课程的整体设计,确保课程内容、教学方法和评价方式都紧密围绕目标展开。以《C语言程序设计》课程为例,教学大纲中明确了课程目标不仅包括学生掌握C语言的基础知识和编程技能,还注重培养学生的工程思维和解决实际问题的能力。课程内容围绕“数据输入输出、分支结构、循环结构、函数、数组、指针、结构、文件处理”等核心知识点展开,每个知识点都对应具体的实践项目,如“屏幕文字输出”“猜数字游戏”“格雷戈里求Π近似值”等,确保学生在掌握理论知识的同时,能够通过实践项目提升编程能力。课程采用“理实一体化”教学模式,结合线上学习平台和线下实践,通过线上系统实践、平时测试、小组作业和期末考试等多种评价方式,全面考核学生的知识掌握和编程能力。通过教学大纲的明确设计,我们确保每一门课程都紧密围绕培养目标和毕业要求展开,为学生的高质量充分就业和职业发展奠定坚实基础。
在这里我还想特别提一下,目前,许多学校对OBE理念的落实大部分是停留到课程大纲层面,但我们认为,课程的落地还需要进一步细化到每一堂课。因此,我们要求教师将课程目标分解到每次课的教学设计中,并在教案中明确体现。例如,每次课的教学目标不仅要包括知识传授,还要注重能力培养和素质提升。我们在全校推行BOPPPS教学设计模型,这个教学设计模型以目标为导向,强调课程导入、前测、参与式学习、后测和总结都是围绕目标达成来设计,通过培训帮助和引导教师围绕目标开展教学设计。为了确保OBE理念在课堂中的有效落实,我们修改了课堂教学评价标准,将“学习目标达成度”“教学内容与目标匹配度”“教与学活动的有效性”以及“学生学习效果”作为核心评价指标。同时,我们积极推广PBL(Problem-Based Learning,问题导向学习)教学法、TBL(Team-Based Learning,团队合作学习)教学法等多元化的教学方法和模式,通过多样化的教学活动支撑多元化的培养目标。例如,在工科课程中引入真实工程项目,培养学生的工程实践能力;在文科课程中开展案例分析与情景模拟,提升学生的跨文化沟通能力和社会服务能力。通过这样的课堂设计,我们确保每一堂课、每一个教学活动都紧密围绕培养目标展开,为学生的高质量充分就业和职业发展提供坚实支撑。

学校如何通过评价反馈机制实现OBE理念的持续改进?
我们建立了多元化的评价体系,不仅关注学生的知识掌握情况,还注重能力与素质的全面发展。通过课程考核、毕业论文(设计)、用人单位反馈、毕业生跟踪调查等方式,全面评估学生的学习成果是否达到预期目标。同时,我们全面启动了培养目标达成度评价、毕业要求达成度评价和课程目标达成度评价的三大达成评价工作,通过定量与定性相结合的方式,系统评估目标达成情况。并将评价结果作为持续改进的重要依据。根据课程目标达成度评价优化教学内容,根据毕业要求达成度评价调整课程体系,根据培养目标达成度评价完善人才培养方案,形成了“评价—反馈—改进”的闭环机制。通过这样的机制,我们确保人才培养体系能够不断优化,适应社会需求的变化,为学生的高质量充分就业和职业发展提供坚实保障。

OBE理念的贯彻落实不仅是审核评估的要求,更是学校提升教育教学质量、实现高质量发展的内在动力。通过以学生高质量充分就业为核心目标,我们将这个“O”层层落实贯穿于学校、专业、课程和课堂的各个环节,形成了从培养目标到毕业要求、从课程设计到课堂实施、从评价反馈到持续改进的系统化人才培养体系。未来,我们将继续深化OBE理念,进一步优化教育教学模式,推进课程目标、毕业要求和培养目标的达成度评价,为社会培养更多高素质应用型人才。